○新潟県国民健康保険団体連合会第三者行為損害賠償求償事務処理規則
平成2年2月20日
制定
(目的)
第1条 この規則は、国民健康保険法(昭和33年法律第192号)第64条第1項及び介護保険法(平成9年法律第123号)第21条第1項に規定する第三者行為に係る損害賠償請求権(以下「請求権」という。)の行使事務を新潟県国民健康保険団体連合会(以下「連合会」という。)が保険者及び市町村(以下「保険者等」という。)から委任を受けて処理するために必要な事項を定め、損害賠償求償事務(以下「求償事務」という。)を円滑に処理することを目的とする。
(求償事務の処理範囲)
第2条 連合会における求償事務の範囲は、次に掲げるものとする。
(1) 保険者等に対する求償事務に係る相談、調査、及び通報に関すること。
(2) 自動車損害賠償保障法に基づく、損害賠償責任保険、損害賠償責任共済及び自動車保険、自動車共済、賠償責任保険等の損害賠償金の請求、収納及び送金に関すること。
(3) その他事務処理を必要とするもの
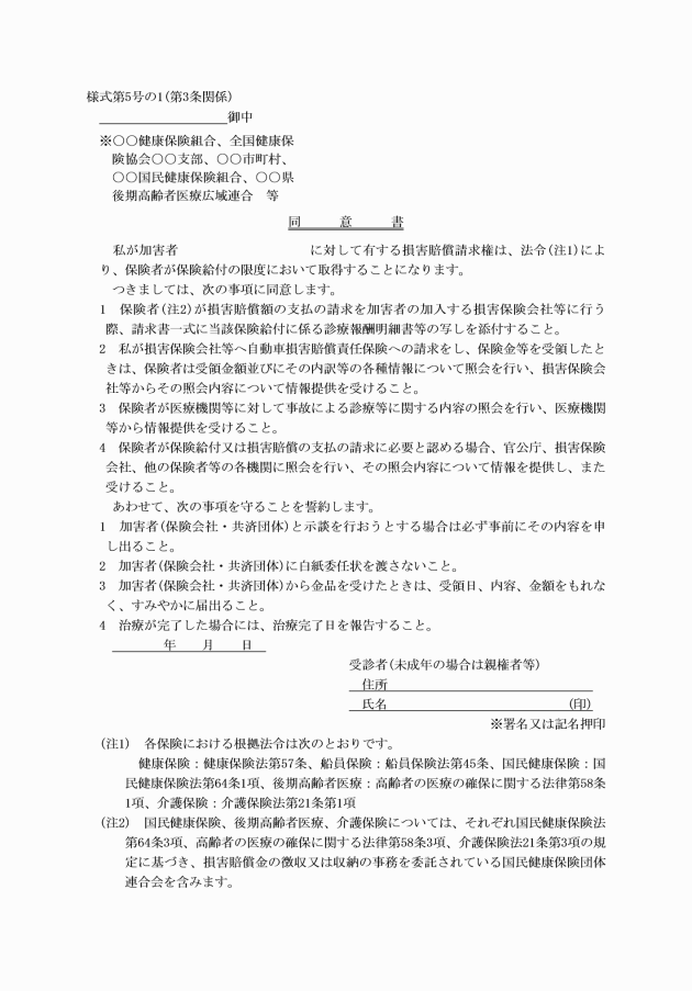
(1) 損害賠償金支払請求書(様式第2号)
(2) 交通事故証明書(様式第3号)
(3) 事故発生状況報告書(様式第4号)
(6) 診療報酬(介護給付費)明細書(写)
(7) その他、参考となる書類
2 前項の添付書類は、事情やむを得ない場合に限りその一部を省略することができる。
(委任内容の確認)
第4条 連合会は、前条の規定により提出された書類の内容に異動があるときは、当該保険者等に連絡するものとする。
(請求)
第5条 連合会は、損害賠償請求額が決定したときは、関係保険会社、共済連等に対し請求するものとする。
(損害賠償金の協議)
第6条 連合会は、関係保険会社、共済連等に対する請求額と、その査定額に差異が生じた場合、当該保険者等と協議するものとする。
(委任の解除)
第7条 連合会は、求償することが不能の場合、又は裁判等最終手段となったときは、損害賠償求償事務委任解除通知書(様式第33号)に提出のあった関係書類を添えて、当該保険者等に返送するものとする。
(損害賠償金の送金)
第8条 連合会は、損害賠償金を関係保険会社、共済連等から受け入れたときは、第三者行為に係る損害賠償金の送金通知書をもって通知するとともに、当該保険者等に送金するものとする。
(帳簿)
第9条 連合会は、第三者行為求償事務受託台帳のほか、必要な帳簿を備えるものとする。
(求償事務受益者負担金)
第10条 連合会は、求償事務の執行に要する経費に充てるため、求償事務受益者負担金(以下「負担金」という。)を徴収するものとする。
2 負担金は、国保・介護保険それぞれ前々年度求償実績額の5%とし、1円未満の端数を生じたときは、これを切り捨てるものとする。
(負担金の納入)
第11条 保険者等は、毎年9月に連合会の発行する払込請求書により、負担金を納入するものとする。
(経理規則)
第12条 求償事務の財務については、この規則に定めるもののほか、新潟県国民健康保険団体連合会第三者行為損害賠償事務特別会計経理規則(令和6年12月4日制定)の定めるところによる。
(委任)
第13条 この規則に定めるもののほか、必要な事項は、理事長が定める。
附則
この規則は、平成2年4月1日から施行する。
附則
この規則は、平成4年4月1日から施行する。
附則
この規則は、平成13年4月1日から施行する。
附則
この規則は、平成15年1月1日から施行する。
附則
(施行期日)
1 この規則は、平成20年4月1日より施行する。
(読替規定)
2 連合会が後期高齢者医療のこの規則にある行使事務を行うときは、この規則第1条中「国民健康保険法(昭和33年法律第192号)第64条第1項」とあるのは、「高齢者の医療の確保に関する法律(昭和57年法律第80号)第58条第1項」に、「保険者」とあるのは、「後期高齢者医療広域連合」と読み替えるものとする。
附則
この規則は、平成30年4月1日から施行する。
附則
この規則は、平成31年4月1日から施行する。
附則
この規則は、公布の日から施行し、令和6年4月1日から適用する。
附則
この規則は、令和7年4月1日から施行し、令和7年4月受入金及び同年5月支出金の会計処理から適用する。










